Setelah
masuk ke Blender hapus kubus yang telah di sediakan terlebih dahulu lalu pilih
add – mesh – cylinder. Lalu klik dan drag pada viewport untuk menentukan ukuran
silinder. Atau bsia juga menggunakan shortcut shift + a untuk add mesh.
a. Tekan
Tab pada keyboard,lalu ubah vertice pada kolom sebelah kiri menjadi 15 (bebas
berapa saja).
b. Lalu
masuk kedalam menu edit mode lalu pilih
faces.
c. Setelah
itu pilih pada tutup atas dari silinder lalu tekan x / delete untuk menghapus
dan membuat nya menjadi seperti bentuk gelas
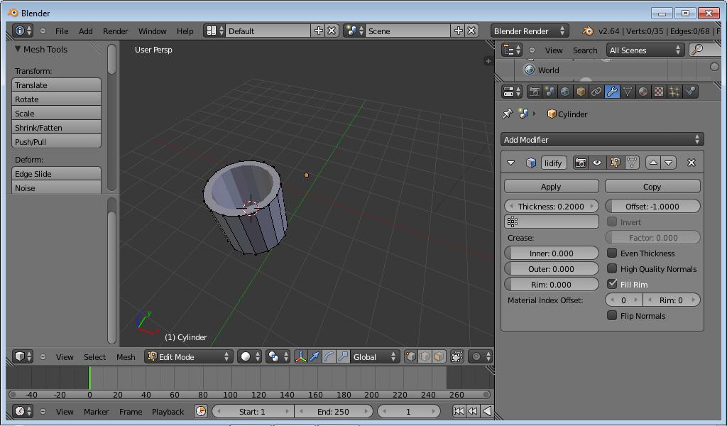
 |
| Setelah itu dinding gelas akan di tebalkan dengan menggunakan object modifier. Pilih object modifier lalu pilih solidify setelah itu ubah thickness (ketebalan) menjadi 0.2000 |
Tekan Ctrl + R untuk menamnah segment pada silinder lalu
scroll mouse untuk menambahkan jumlah segmen.
Ubah view kedalah edit mode lalu pilih faces. Setelah itu
pilih 2 kotak untuk di jadikan pegangan mug. Setelah itu tekan E lalu drag
untuk meng Extrude kedua kotak tersebut.
Menggabungkan ujung kedua sisi bagian tersebut. Klik kanan pada face
bagian ujung tersebut tekan r, x,
45 [untuk membuat face miring 45o untuk terhadap sumbu x]. Lakukan hal yang sama untuk
bagian yang sebelah bawah. r, x,
-45. Atau bias juga dengan cara manual yaitu pilih rotate lalu geser mouse
untuk me rotasi namun cara ini tidak efektif.
Pilih
faces ujung gagang mug lalu delete agar bisa gabungkan dengan yang bawah.
Lalu Ubah
view mode dari faces menjadi edge terlebih dahulu Pilih salah satu bagian gagang
mug lalu Klik Shift+klik kanan pada
bagian gagang bawah(harus yang sejajar, apabila tidak sejajar maka proses
penyambungan akan menghasilkan sambungan yang tidak rapih) ,kemudian klik F
pada Keyboard. Untuk menyambung kedua edge
Setelah
itu kita Mug di perhalus dengan menggunakan fitur smooth pada tab sebelah kiri.
Kemudian klik Object modifier lalu klik add modifier,lalu pilih subdivision
surface.
Pada
proses pertama masih terdapat beberapa bagian yang kurang halus maka dapat di
rapihkan dengan cara masuk ke Edit mode(Tab) . lalu klik Ctrl+r untuk menggeser
sisi tersebut agar terlihat lebih rapi.
Menambahkan
warna pada Mug masuk kedalam material pada tab kanan lalu diffuse untuk memilih
warna
Render
Mug tersebut dengan menggunakan menekan tombol F12 dan hasilnya akan seperti
ini